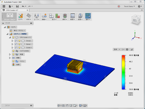
Fusion360の熱解析の使い方を勉強しようと
サンプルデータにあるハンズオンをやってみました。
Fusion360 熱解析 Hands-on













動画
説明サイト
http://help.autodesk.com/view/NINVFUS/JPN/?guid=GUID-4DEB261A-02EF-42BD-AF0A-1EEBE46C2A70
※こちらの解析は、いくつか問題点がありました。申し訳ありません。
詳細はこちらのサイトを御確認ください。
http://forums.autodesk.com/t5/fusion-360-ri-ben-yu/re-jie-xichutoriaruno-wen-ti-diannitsuite/td-p/6790622
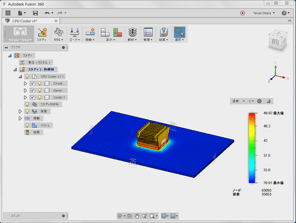
サンプルデータにあるハンズオンをやってみました。
Fusion360 熱解析 Hands-on













動画
説明サイト
http://help.autodesk.com/view/NINVFUS/JPN/?guid=GUID-4DEB261A-02EF-42BD-AF0A-1EEBE46C2A70
※こちらの解析は、いくつか問題点がありました。申し訳ありません。
詳細はこちらのサイトを御確認ください。
http://forums.autodesk.com/t5/fusion-360-ri-ben-yu/re-jie-xichutoriaruno-wen-ti-diannitsuite/td-p/6790622